Merhaba, Ziyaretçi. Lütfen giriş yapın veya üye olun.

Kullanıcı adınızı, parolanızı ve aktif kalma süresini giriniz

  Gelişmiş Arama
insanın içinde varsa, commodore.gen.tr açığa çıkarır bunu.. bir nevi retro olaylarının dolunayıyız.(Arda)
commodore.gen.trArcade Sistemler ve Oyun KonsollarıOyun Konsolları[MOD] Atari 2600 Vader, Restorasyon ve S-Video/AV Mod
Sayfa: [1] 2 3   Aşağı git
Yazdır
Gönderen Konu: [MOD] Atari 2600 Vader, Restorasyon ve S-Video/AV Mod  (Okunma Sayısı 33647 defa)
0 Üye ve 1 Ziyaretçi konuyu incelemekte.
yavuzg
Genel Yönetici
*****
Mesaj Sayısı: 5.894



Üyelik Bilgileri
« : Ekim 19, 2016, 01:11:39 ÖÖ »

Atari bana bir dönemi derinden hatırlatıyor ve Atari markası büyük ilgi duyduğum 80'lerin arcade sistemleri ile de derinden bağlantılı olduğundan oyun konsolu tarafımda Atari'nin bende yeri başka...

Dolap/raf boşaltma operasyonum sırasında zamanında bittem bulduğum ve adam edip orijinal Atari 2600 (Wader) konsolumun "adam olma" yolunda arkada bıraktığı bir enkaz elime geçti. Bu arızalı bir 2600 board ve kırık bir kasa idi...

Atari 5200 S-Video/AV ve power mod çalışmam ve öncesindeki klon 2600 (karakutu) AV mod çalışmam sonrasında ne zamandır orijinal Atari 2600 için bir S-video mod'u yapmaya niyetim vardı. Genelde konsol modlamayı sevmediğimi bilirsiniz ancak bu mod botoksla yüz gerdirmeden ziyade gerekli bir açık kalp ameliyatıydı diyebilirim zira elimdeki konsolun RF modülatörü zaten arızalıydı... Nerden mi biliyorum?



Atari 2600'lerin arızasının nereden kaynaklandığını bulmak kimi zaman bir muammadır zira güç düğmesini çevirdiğinizde yanan bir LED olmadığı gibi AV video çıkışı olan diğer konsollar gibi de kabak gibi bir görüntü alamadığınızdan çalışmayan konsolu TV'den kanal aratıp "yav acaba kanal mı bulamıyorum" bilinmezi ile saatlerinizi harcayabilirsiniz

Neyse, bu konsolun RF modülülatörünün bozuk olduğunu TV'den kanal arama bilinmezini elimdeki çalışan Atari 2600'lerle aşabildiğim için (Kanal C3 veya C4 - burası çok net ve TV'mde bu kanallar hafızada zaten) ve de her ne kadar bir power lambası olmasa da multimetre ile 7805 regületör entegresini test ederek ...





Not: Bu arada tek elle 2 multimetre probunu uygun yerde tutup diğer elle de cep telefonundan fotoğrafını çekmenin ne kadar zor olduğunu anlatamam Kahkaha Kahkaha

... ve 6507 CPU çipinin uygun bacağından CLOCK sinyalini (Pin 28) test ederek ...





... TIA çipinin uygun bacaklarını (örn Pin 2 - Video CSync sinyalidir) da osiloskop ile kontrol ederek alette hareket olduğunu anlayabildim...





O zaman işe koyulalım artık dedim ve bu konsolu (daha doğrusu konsol yedek parça yığınını) hayat tekrar geri döndürmeye...

İşe şu işe yaramaz RF modülatörünü sökerek başlıyorum...




« Son Düzenleme: Ekim 26, 2017, 14:34:21 ÖS Gönderen: yavuzg » Logged

yavuzg
Genel Yönetici
*****
Mesaj Sayısı: 5.894



Üyelik Bilgileri
« Yanıtla #1 : Ekim 19, 2016, 01:43:08 ÖÖ »

İşin elektronik kısmına ara verip önce kozmetik kısmından başlamasya karar verdim zira kuruması vs gerekecekti. Zamanı efektif kullanmak lazım değil mi

Neyse, Atari 2600'ün kasasının köşesinde büyük bir kırık vardı. Bu neredeyse elime geçen Atari 2600'ler ve klonlarda bir klasik



Şimdi. Bu işin kolay bir çözümü var. Yedek parça olarak kullandığım ve artık PCB'si bile ortada olmayan bir klon Atari 2600'ün alt parçasını kullanabilirim. Ancak bu konuda tecrübeli olanlar orijinal Atari 2600'ün plastik kasasının daha kalın, ağır ve kaliteli olduğunu bilir. Klon atari'lerin kasaları genelde daha ince ve tüy gibi olur. Kalıp döküm kalitesi ise eskilerinde iyi olmakla birlikte üretim seneleri ilerledikçe üretim kalitesinin de düştüğünü farkedersiniz...

Neyse amacımız orijinal Atari 2600'ü "restore" etmek, milleti kandırmak değil. O yüzden, zor yolu seçiyorum

Bu tür kırıkları tamir etmek biraz sabır ve bu malzemeler ile mümkün;

Tamiya Epoksy Putty

Bunu maketçilerde bulabilirsiniz. Ben sanırım burada Ankara'da hobbytime'dan almıştım ve daha önce konsol kasası tamirlerimde kullanmıştım...



İhtiyacımız olacak kadar kısmı gözümüze kestirerek ayırıyoruz ve gerisini paketleyip kaldırıyoruz...



Sonra iki macun parçayı birbirine karıştırıyoruz, mıncıklıyoruz Merak etmeyin malzeme hırdavatçılardaki tamir epoxyleri gibi hızlı değil. Bu malzeme sonuçta maket yapımında/modlama işinde kullanıldığından üzerinde çalışabilmeniz için bolca zamanınız oluyor...

Macun iyice karıştıktan sonra "kabaca" olması gereken şekli vererek kırık kısmı tamamlıyoruz.



Macun ilk etapta yamulup kendini bırakmasın diye sağdan soldan plastik parçalarla hafif destekliyorum (Bu iş için artık bi halta yaramayan PayPal kartı ideal ). Ancak destek kalıbı olarak kullandığım plastik parçaların hamura yapışmaması için WD-40 ile yağlamayı unutmuyoruz



Bu şekilde sabaha kadar kuruması için bırakıyoruz...
« Son Düzenleme: Ekim 26, 2017, 14:34:55 ÖS Gönderen: yavuzg » Logged

yavuzg
Genel Yönetici
*****
Mesaj Sayısı: 5.894



Üyelik Bilgileri
« Yanıtla #2 : Ekim 19, 2016, 01:50:17 ÖÖ »

Ertesi gün kaba yamamız kuruduğunda ...



Eğeleme ve zımpara işine başlıyoruz Arada çukur/eksik kalan yerleri daha yumuşak olan "Tamiya Putty White" ile sıvıyorum. Bu çok hızlı kuruyan bir çeşit plastik alçı.







Ve sonuç...



ve çok az mat akrilik sprey boya...





Kasa tamam
« Son Düzenleme: Ekim 26, 2017, 14:35:07 ÖS Gönderen: yavuzg » Logged

yavuzg
Genel Yönetici
*****
Mesaj Sayısı: 5.894



Üyelik Bilgileri
« Yanıtla #3 : Ekim 19, 2016, 02:01:30 ÖÖ »

Şimdi sırada switch temizliği var... Atari 2600'lerde ve klonlarında bir klasik olan bu aluminyum kaplı switchler maalesef yılların parmak dokunuşları ve parmaklardan bulaşan yağ, nem vs'ye 35+ yıl bu kadar dayanabilmiş...  :'(



Switchlerin tümünü söküyorum. Bu iş için bir lehim pompasına veya lehim emici tele ihtiyacınız var. Buna rağmen son darbeyi üflemeli havya ile de yapmanız gerekebiliyor...



Bir switchin korozyonu o kadar derin ki onun yerine yedek parçadan bir başka switch kullanmak zorunda kaldım zira artık kurtarılacak bir şey kalmamıştı tepesinde, neredeyse plastiğe kadar erimişti aluminyum kaplama...

Neyse, hazır switchlerimizi sökmüşken üşenmiyoruz ve her switchin kasasını tek tek açıp ...



İçindeki kontakları da alkol (IPA) ve metal parlatıcı ile temizleyip parlatıyoruz.

Ve tüm switchlerimiz de metal parlatıcı seansından sonra kız gibi oluyor



Öncesi:



Sonrası:



Not: Bayılıyorum bu öncesi/sonrası olayına Kahkaha

« Son Düzenleme: Ekim 26, 2017, 14:35:26 ÖS Gönderen: yavuzg » Logged

yavuzg
Genel Yönetici
*****
Mesaj Sayısı: 5.894



Üyelik Bilgileri
« Yanıtla #4 : Ekim 19, 2016, 02:23:14 ÖÖ »

Gelelim işin elektronik kısmına...

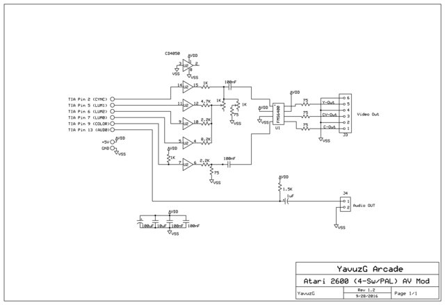
Orijinal Atari 2600 için envayi çeşit AV mod devresi var internette. Basit tek transistörlü olanlardan daha kompleks devrelere kadar zaman içerisinde bir çok tasarım yapılmış ve denenmiş. Ben atariage forumlarından "Long Horn Engineer (LHE)" nick'li elemanın tasarımını baz alan Batari nickli elemanın devresini yapmaya karar verdim. Referans olması açısından orijinal forum konusu bu:

http://atariage.com/forums/topic/176257-lets-design-a-new-video-mod/page-1

Bu elemanın devresi ebay'de de satılıyor. Yorumlar da gayet güzel ve bir başka avantajı da zaten Atari 5200 devresinde kullandığım malzemelerle yapılabiliyor, özellikle S-video filtre ve composite video entegresi olan FMS6400'den elimde zaten var (devre şeması aynı değil maalesef).

Modifiye edilmiş devre şemasının son hali bu:



Modifiye edilmiş diyorum zira devre şemasını çıkartırken unuttuğum bir pull-up direnç bana 2 TIA çipine ve üretimden sonra "gerilla" modlanması gerektiren bir avuç PCB'ye maloldu

Bu devreyi yine basitçe delikli plakette yapmaya elim varmadı. Üstelik FMS6400 smd bir bileşen olduğu için delikli plakete montaj imkansız olmasa da "çirkin" olacaktı Bu yüzden bir PCB tasarladım ancak şok şok şok! Elimde kalan son foto duyarlı kuru filmler artık raf ömrünün sonuna geldiğinden sanırım buruş buruş olmuştu

Bu yüzden teknolojide bir tık geri adım atıp klasik toner transfer olayına geriye döndüm. Yav arkadaş hayat ne zormuş toner transfer işinde, unutmuşum

İş yerinden çarpıp eve getirdiğim lazer printer ayarını bulana kadar transfer kağıtlarımın bir kısmını buruşturmakla kalmadı bir de üstüne zaten toneri bitmek üzereymiş kalan kağıtlara da kötü baskı alabildim...

Yine de iyi kötü bir kalıp alabildim...



geri kalan işler rutin olduğundan ki diğer yazılarımda defalarca fotoğraflamıştım burada ayrıca fotoğraflamadım.

Ama özetle PCB'leri erittikten sonra solder mask kaplıyorum...



... deliyorum



... kesiyorum



ve temizleyip kenarlarını törpüleyip montaja hazır hale getiriyorum...

« Son Düzenleme: Ekim 26, 2017, 14:35:46 ÖS Gönderen: yavuzg » Logged

byeni
Üye
****
Mesaj Sayısı: 457



Üyelik Bilgileri WWW
« Yanıtla #5 : Ekim 19, 2016, 02:30:43 ÖÖ »

Yavuz gene nefis bir Restorasyon yazı dizisi izliyoruz, tebrikler.
Logged
yavuzg
Genel Yönetici
*****
Mesaj Sayısı: 5.894



Üyelik Bilgileri
« Yanıtla #6 : Ekim 19, 2016, 02:42:53 ÖÖ »

Geldik en nihayetinde en zevkli kısıma. Montaj



İşe önce smd olan FMS6400'ün montajıyla başlıyorum...



Sonra gerisi hızlıca tamamlanıyor.



Bu arada bu soketleri ilerleyen aşamalarda çıkardım, kabloları direk lehimledim. Gereksiz işi uzattıkları gibi takıp çıkartırken de PCB'nin hatlarını kopardım. En azından prototip aşamasında gereksiz oldular...

Bağlantıları tamamlayıp (ki aşağıda biraz bunu anlatacağım) ilk denememi yapıyorum...

Bağlantılar:

PAL TIA çipinin Pin 2 (CSYNC), 5,6,7 (LUMA sinyalleri), 9 (CHROMA - Renk) sinyali ve 13 (Ses) bacaklarından devremize kablo çekiyoruz. Ancak Pin 9 ve 13'ü Atari 2600 devresinden ayrımamız gerekiyor.

Zaten tam da bu sebeple 2 TIA çipini bozdum anlatacağım...

İlk denememde gelen görüntü...





Renksiz olmasına rağmen görüntü hiç fena değil. Ancak renksiz olmasının yanısıra ses de bozuk geliyor. Neden sonra anlıyorum ki Pin 9'dan gelen sinyali Atari 2600 devresinden ayırdığımız için orijinal devrede normalde bir pull-up direnç ile +5V'a bağlı olan open-collector TIA chroma ucu benim devrede öylesine havada yüzerek 74HC4050'ye girdiğinden hem kendini hem de 4050'yi beraberinde retro cennetine götürdü

Uzun lafın kısası siyah beyaz görüntü + çöp olan 4050 ve TIA çipi...




« Son Düzenleme: Ekim 26, 2017, 14:35:58 ÖS Gönderen: yavuzg » Logged

yavuzg
Genel Yönetici
*****
Mesaj Sayısı: 5.894



Üyelik Bilgileri
« Yanıtla #7 : Ekim 19, 2016, 02:59:18 ÖÖ »

Bu arada denemelerimde E.T. yi kullanma sebebimi anladınız sanırım. Oyun o kadar rezalet ve bir o kadar da "bol" ki, başına bişey gelse üzülmem diye tğm mod denemelerimde önce zavallı ET'yi kullanırım

Neyse, sonunda hatamı bulup gerekli düzeltmeleri yaptıktan sonra ...



Biraz buruk da olsa (2 TIA'm gettiiii  :'( ) Şlak sesini duyuyoruz Kahkaha

Şimdi devrenin parlaklık ayarları ve Atari 2600'ün renk potu ile ince ayarlamalar yapmaya başlıyorum. Test ortamını önce CRT TV'nin önüne kuruyorum...



Muhtelif ekran görüntüleri...

















« Son Düzenleme: Ekim 26, 2017, 14:36:11 ÖS Gönderen: yavuzg » Logged

yavuzg
Genel Yönetici
*****
Mesaj Sayısı: 5.894



Üyelik Bilgileri
« Yanıtla #8 : Ekim 19, 2016, 03:04:11 ÖÖ »

Biraz da LCD TV görüntüleri... Bunlar Composite Video, LCD TV'mde klasik S-Video girişim yok. Buna rağmen görüntüler cam gibi.





« Son Düzenleme: Ekim 26, 2017, 14:36:45 ÖS Gönderen: yavuzg » Logged

yavuzg
Genel Yönetici
*****
Mesaj Sayısı: 5.894



Üyelik Bilgileri
« Yanıtla #9 : Ekim 19, 2016, 03:27:06 ÖÖ »

Şimdi devrenin gayet güzel çalıştığını gördükten sonra derleme toparlama faslına başlayabiliriz. Hastayı kapatıyoruz yani...

Önce S-Video/AV mod devremizi sabitleyeceğim yere devrenin altı atari 2600 PCB'sinin elemanlarına değmesin diye bir karton kesiyorum.



Not: Bu arada yaptığım gerilla modifikasyonlara dikkat, daha üretim aşamasında piç ettik tasarımı

Sonra devreyi sabitliyorum...



Devrenin video çıkışları için o kadar emek sarfedip onardığım orijinal Atari 2600 kasasını lale soket takmak adına delip geçmeyeceğim elbette... Bunun için Atari 5200 de kullandığım metodu uygulayarak siyah bir UTP kablonun ucuna uçlarını kestiğim 3'lü lale ve s-video kablosunu bağlıyorum...



RF Shield diye tabir edilen koruyucu metal plakaları, her ne kadar artık artık RF kullanmadığımız için çok da gerekli olmasalar da yerlerine takıyorum.



Paslanmış metali her ne kadar dışarıdan görünmeyecek olsa da son bir defa elini yüzünü düzeltmek adına zımparalayıp metal parlatıcı ile parlatıyorum.



Son olarak küçük bir detay; Orijinal Atari 2600'lerde switchlerin etrafında hem çirkin gözükmesinler hem de kontaklarına toz girmesin diye sanırım (ki toz her yerden girer ) daire şeklinde süngerler vardır. Bu süngerler anırım daha önceki tamiratlarda yok olmuşlar. Ben bunların yerine süngerli kartondan yeni toz tutucular kesiyorum...



... ve yerlerine yerleştiriyorum.



Bu sayede switchlere dışarıdan bakılınca klon atariler gibi aletin bağırsakları gözükmek yerine şık bir görünüm oluyor



Son olarak, kasadaki ufak tefek çizikler sorununa el atıyorum...



Novus 2, 3 sonrası...  Karizmatik



İşlem %99 tamamlandı. Ancak son bir işim daha var. Onu da bu dağınıklığı toparladıktan sonra yapacağım...



... ancak saat baya bi geç olmuş. Sanırım onu da yarına bırakacağım

Herkeze iyi geceler

« Son Düzenleme: Ekim 26, 2017, 14:36:56 ÖS Gönderen: yavuzg » Logged

Cengiz Demir
Uzman
*****
Mesaj Sayısı: 3.825



Üyelik Bilgileri
« Yanıtla #10 : Ekim 19, 2016, 08:36:59 ÖÖ »

Üstad fotoğraf işleri için; bi C-3PO modlamanın zamanı gelmiş Kahkaha

Not: Bu arada tek elle 2 multimetre probunu uygun yerde tutup diğer elle de cep telefonundan fotoğrafını çekmenin ne kadar zor olduğunu anlatamam Kahkaha Kahkaha

Logged

Retroman
Deneyimli
*****
Mesaj Sayısı: 1.688



Üyelik Bilgileri
« Yanıtla #11 : Ekim 19, 2016, 08:48:09 ÖÖ »

Yavuz Abi Yine Ağzım Açık Okudum Eline Sağlık
Senin için En Zevkli Kısım Bizim Hayal Edemeyecegimiz Kısım Oluyor Kahkaha
Vader Yaşıyor Fedarasyona Duyrulur
Logged

izmirmaster
Uzman
*****
Mesaj Sayısı: 5.383



Üyelik Bilgileri WWW
« Yanıtla #12 : Ekim 19, 2016, 09:48:28 ÖÖ »

modlama değil direk sanat eseri olmuş ellerine sağlık hocam
Logged

Levent (Lvnt)
Uzman
*****
Mesaj Sayısı: 2.371



Üyelik Bilgileri
« Yanıtla #13 : Ekim 19, 2016, 10:22:57 ÖÖ »

Tebrikler, e.t. fikri de harikaymış
Logged

Use the brute force, Luke
evreno
Deneyimli
*****
Mesaj Sayısı: 1.257



Üyelik Bilgileri
« Yanıtla #14 : Ekim 19, 2016, 10:38:03 ÖÖ »

üstad plastik tamir işi iyiymiş eline sağlık
Logged
Sayfa: [1] 2 3   Yukarı git
Yazdır
Gitmek istediğiniz yer: