Merhaba, Ziyaretçi. Lütfen giriş yapın veya üye olun.

Kullanıcı adınızı, parolanızı ve aktif kalma süresini giriniz

  Gelişmiş Arama
insanın içinde varsa, commodore.gen.tr açığa çıkarır bunu.. bir nevi retro olaylarının dolunayıyız.(Arda)
Sayfa: 1 [2] 3 4 ... 24   Aşağı git
Yazdır
Gönderen Konu: CRTSIM - Scanline Generator  (Okunma Sayısı 223407 defa)
0 Üye ve 1 Ziyaretçi konuyu incelemekte.
Skate
Uzman
*****
Mesaj Sayısı: 1.479


A Sinner Scener


Üyelik Bilgileri WWW
« Yanıtla #15 : Mart 10, 2014, 13:32:49 ÖS »

Eline sağlık yavuz kardeşim. Scanlinelardan dolayı resimlerden çok net algılayamadım. PAL blending de yapıyor di mi? Yapıyor gibi gördüm ama tam emin olamadım.
Logged
LW3D
Yönetici
*****
Mesaj Sayısı: 11.417


Günü Kurtaran Avam Hiooargggh :)


Üyelik Bilgileri WWW
« Yanıtla #16 : Mart 10, 2014, 13:36:07 ÖS »

PAL Blending nedir bilmiyordum... Şöyle birşey buldum. Skate benim gibi bilmeyenlere açıklasan iyi olur

PAL blending happens when the PAL signal is decoded. It basically mixes the chrominance of a rasterline 50:50 with the chrominance of the previous rasterline. The C64 emulator Vice emulates this for a long time already.
Logged

Skate
Uzman
*****
Mesaj Sayısı: 1.479


A Sinner Scener


Üyelik Bilgileri WWW
« Yanıtla #17 : Mart 10, 2014, 13:54:12 ÖS »

Pixellerin renklerinin birbirine karışması olayı. PAL blending hem pixelleri daha yumuşak görmemizi sağlar, hem de renk karışımı ile yeni renkler oluşmasına neden olur.

En iyi örneklerinden biri şudur.

http://csdb.dk/release/?id=44655

Bu grafiği Vice emülatöründe bir CRT emülasyonu açıkken, bir de kapalıyken inceleyin. Kirli sarı gibi normalde C64'de olmayan renklerin ve ara geçiş tonlarının nasıl oluştuğunu göreceksiniz.
Logged
yavuzg
Genel Yönetici
*****
Mesaj Sayısı: 5.894



Üyelik Bilgileri
« Yanıtla #18 : Mart 10, 2014, 14:02:17 ÖS »

Eline sağlık yavuz kardeşim. Scanlinelardan dolayı resimlerden çok net algılayamadım. PAL blending de yapıyor di mi? Yapıyor gibi gördüm ama tam emin olamadım.

skate, PAL blending nedir bilmiyorum  

ama LW3D'nin bulduğu yazıdan anladığım kadarıyla TV için encode edilmiş (NTSC, PAL v.s.) sinyallerde scanline etkisi oluşturmak için kullanılan benzer bir yöntem.

Bu küçük alet sadece PAL/NTSC değil tüm VGA sinyallerinde basit bir çalışma mantığı var;

1) VSync sinyalini yakalıyoruz ve 74HC74 flip-flop katmanıyla satırları "sayıyıyoruz".
2) Her satırda bir (veya her iki satırda iki defa - kalınlık ayarı) 74HC125 katmanıyla (buffer line driver) RGB sinyallerini kapatıyoruz (pot'lar sayesinde tam 0 yapmayabiliyoruz - tonunu ayarlayabiliyoruz).

o kadar!

Yani temelde PAL blending'i scanline'ları açıp kapayarak ve pot'larla çizginin tonunu ayarlayarak tüm VGA çözünürlükleri için yapmış oluyoruz...
Logged

wizofwor
Genel Yönetici
*****
Mesaj Sayısı: 4.782


Gosub ile gidilen yerden goto ile dönen adam


Üyelik Bilgileri WWW
« Yanıtla #19 : Mart 10, 2014, 14:05:16 ÖS »

Ben de Yavuz'un ilk ilan ettiği günden beri sıradayım zaten. Skate'in PAL blending dediği galiba benim chroma leakage olarak bildiğim şey. Ben crtsim adından yola çıkarak hem chroma leakage hem de shadow mask etkisini destekleyeceğini umuyordum. Resimlerde shadow mask etkisini göremedim. Şimdi demekki Trinitron simulasyonuymuş diye kendimi avutuyorum

@skate: Benim pixel'den örnek versen ya! (Böyle de görgüzüsüm) CRT zamazingosunu açınca açık renkli alanlar açık pembe oluyor.

http://csdb.dk/release/viewpic.php?id=126358&zoom=1
Logged

yavuzg
Genel Yönetici
*****
Mesaj Sayısı: 5.894



Üyelik Bilgileri
« Yanıtla #20 : Mart 10, 2014, 14:09:03 ÖS »

Çok güzel olmuş... Scanline'ların kalınlığının ayarlanması çok iyi fikir... Bu her eve lazım bir ürün olmuş... VGA'mi girmek gerekecek buna? Atıyorum, composite giriş'i bu şekilde scanline yapmak mümkün olacak mı? Mesela N64 oyunu ya da SNES oyununu scanline yapabilirmiyiz (görünen yapamayızda ) ?

Bu haliyle konsollarda özellikle composite çıkışta çalışabilmesi mümkün değil. Ancak RGB+CSync çıkış olan bir konsolda araya bir sync ayırıcı katmanı (örn. LM1881) koyularak kullanılabilir diye düşünüyorum (belki v2.0 )

Composite video'yu ise sanırım önce sync sinyallerine ayrıştırıp işlemden geçirip sonra tekrar birleştirmek gerekecektir ki devre biraz karmaşık olacaktır o zaman Kahkaha konsolu direk encoder seviyesinden önce hacklemek daha ucuz olabilir. Ama bakmak lazım...

CRTSIM + SCARTCADE olarak PC'yi LCD televizyonuna bağlayabilmiş olan arkadaşlar kullanabilir. SCARTCADE'i CRT'ye bağlayabilmiş olanlar için ise "gereksiz" bir cihaz, zaten doğal scanline var CRT'de
Logged

Simon (Özay Turay)
Yönetici
*****
Mesaj Sayısı: 7.751


Commodore Forever


Üyelik Bilgileri WWW
« Yanıtla #21 : Mart 10, 2014, 14:09:52 ÖS »

Çizgi kalınlığı için pot göremedim. Bir kalınlık ayarı 3 renk ayarı toplam 4 pot olması gerekmiyor mu?
Logged

https://retrodergi.com - https://e-turay.com - https://karizmawow.e-turay.com

Retro: Commodore 64, Amiga 500, Amiga 1200
Retromsu: Wii, XBox360, XBox, PS3 Slim, PS2 FAT, PS1, PS Vita, Nintendo 3DS, Nintendo 2DS
yavuzg
Genel Yönetici
*****
Mesaj Sayısı: 5.894



Üyelik Bilgileri
« Yanıtla #22 : Mart 10, 2014, 14:12:57 ÖS »

Çizgi kalınlığı için pot göremedim. Bir kalınlık ayarı 3 renk ayarı toplam 4 pot olması gerekmiyor mu?

çizgi kalınlığı için switch var. Tek çizgi/iki çizgi. o kadar
Logged

Simon (Özay Turay)
Yönetici
*****
Mesaj Sayısı: 7.751


Commodore Forever


Üyelik Bilgileri WWW
« Yanıtla #23 : Mart 10, 2014, 14:22:08 ÖS »

E yeter zaten daha kalınını kim ne yapsın.
Logged

https://retrodergi.com - https://e-turay.com - https://karizmawow.e-turay.com

Retro: Commodore 64, Amiga 500, Amiga 1200
Retromsu: Wii, XBox360, XBox, PS3 Slim, PS2 FAT, PS1, PS Vita, Nintendo 3DS, Nintendo 2DS
yavuzg
Genel Yönetici
*****
Mesaj Sayısı: 5.894



Üyelik Bilgileri
« Yanıtla #24 : Mart 10, 2014, 14:26:30 ÖS »

Ben de Yavuz'un ilk ilan ettiği günden beri sıradayım zaten. Skate'in PAL blending dediği galiba benim chroma leakage olarak bildiğim şey. Ben crtsim adından yola çıkarak hem chroma leakage hem de shadow mask etkisini destekleyeceğini umuyordum. Resimlerde shadow mask etkisini göremedim. Şimdi demekki Trinitron simulasyonuymuş diye kendimi avutuyorum

yok, "shadow mask" etkisini yapabilmek için sanırım görüntüyü tutup sonra örnek bir "maske" ile işleme tabi tutmak lazım ki, basit bir donanımla yapılacak iş değil gibi...

trinitron simulasyonu nedir tam olarak bilmiyorum ancak dediğim gibi, bu alet bir "scanline generator". Yani scanline'ları karartarak basit bir efekt elde ediyoruz...
Logged

cengizermis
Uzman
*****
Mesaj Sayısı: 2.819



Üyelik Bilgileri WWW
« Yanıtla #25 : Mart 10, 2014, 14:27:09 ÖS »

Yeaa.... çok iii....
Logged

-Cengiz's- Retro Game Room @youtube:
http://www.youtube.com/user/cengizermis1
yavuzg
Genel Yönetici
*****
Mesaj Sayısı: 5.894



Üyelik Bilgileri
« Yanıtla #26 : Mart 10, 2014, 14:29:02 ÖS »

E yeter zaten daha kalınını kim ne yapsın.

mesela PC'nin çözünürlüğü 1024 x 768 ise sadece tek scanline'ı kapatırsan efekt neredeyse fark edilemez oluyor. Bu yüzden kalın çizgiye ayarlıyorsun aleti ki sanki 640 x 480 çözünürlükte tek çizgi etkisini yakalıyorsun...
Logged

Skate
Uzman
*****
Mesaj Sayısı: 1.479


A Sinner Scener


Üyelik Bilgileri WWW
« Yanıtla #27 : Mart 10, 2014, 14:30:39 ÖS »

Üstteki PAL blending içeren, alttaki LCD/LED monitörlerde gördüğümüz sonuç. Resim PAL blending'li monitörler için özel olarak çizildiğinden blending yokken çok saçma gözüküyor. Sanki interlace bir grafiğin tek frame'inde pauselayıncaki görüntü gibi.

PAL blending aslında özel olarak, bilinçli yapılmış bir durumda değil. CRT, nam-ı diğer "tüplü" televizyon ve monitörlerde ekranda "pixel" diye bir şey olmadığı ve tüpten ışıkla belli bir yüzeye projeksiyon yapıldığı için pixeller, her bir pixeli ayrı bir ledden ibaret ekranlardaki gibi net ayrışamıyor, doğal bir ışık karışmasına maruz kalıyor. PAL blending denen zamazingo bundan ibaret. Tabii yıllarca buna göre hazırlanmış binlerce grafik LCD/LED TV'lerde iğrenç gözükebiliyor doğal olarak.

« Son Düzenleme: Mart 10, 2014, 14:33:20 ÖS Gönderen: Skate » Logged
yavuzg
Genel Yönetici
*****
Mesaj Sayısı: 5.894



Üyelik Bilgileri
« Yanıtla #28 : Mart 10, 2014, 14:41:17 ÖS »

şimdi bazılarınızın "e bunu zaten emulasyon ayarlarında yapabiliyoruz ki, ne gerek var" dediğinizi duyar gibiyim...

Böyle bir zamazingo arcade forumlarında neden popüler, sebepleri şu şekilde sıralanabilir;

1) Herkes (özellikle MAME) ayarlarını değiştirmeyi bilmiyor/uğraşmak istemiyor
2) PC/ekran kartı yeterince güçlü değilse "soft" efektler PC/ekran kartını az da olsa yorabiliyor ve "frame skip" sorunu yaşanabiliyor
3) Sadece PC değil, VGA çıkışına sahip herhangi bir cihazda kullanılabilmesi (örn. xxx-in-1 türü arcade cihazların, supergun'ların ve ArcadeVGA=>VGA çeviricilerin VGA çıkışlarına bağlanarak)

Sanırım bu son seçenek genelde bu tür aparatların neden talep gördüğüne en iyi örnek.

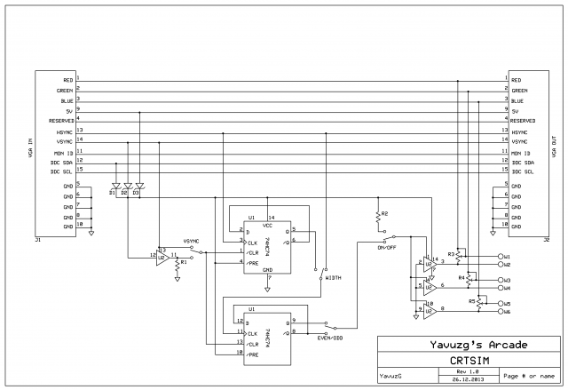
Bu arada devre şeması RetroVGA sitesinde yok (var aslında ama parça parça, çözmesi zor) ben biraz "reverse engineering" yaparak çıkarttım.

Devre şeması da bu;


« Son Düzenleme: Ekim 26, 2017, 10:47:31 ÖÖ Gönderen: yavuzg » Logged

LW3D
Yönetici
*****
Mesaj Sayısı: 11.417


Günü Kurtaran Avam Hiooargggh :)


Üyelik Bilgileri WWW
« Yanıtla #29 : Mart 10, 2014, 14:53:44 ÖS »

@yavuzG: önerimin ne kadar saçma olduğunu sonradan anladım (sayende)

@skate: PAL Blending hakkında aydınlatıcı bilgilerden dolayı çok teşekkürler. Bu donanımın ilk çıkış noktası olmasa da belki 2.0'da düşünülebilecek bir özelliktir. chamelon vb. donanımlarda bu özellik var mı?
Logged

Sayfa: 1 [2] 3 4 ... 24   Yukarı git
Yazdır
Gitmek istediğiniz yer: